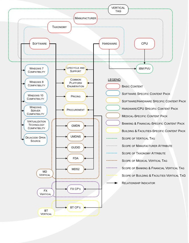
About the Technopedia Content Packs
Technopedia Content Packs extend Technopedia with use-case-specific IT and Medical Device content, such as Product Lifecycle, Hardware Specifications, and Application Compatibility. Like Technopedia, Content Packs are updated daily in order to reflect the latest advances in the marketplace. Additionally, the number of Content Packs and supported use cases grows every day. The Building and Facilities, and the Banking and Financial Content Packs will be introduced soon.
